当前中国股市迎来注册制改革,有观点认为A股大幅降低发行门槛,不再审批、不再监管了,这是对注册制的严重误解。注册制对中国资本市场改革具有重大深远影响,是监管重心的后移和监管制度的升级。一方面发行门槛降低、放权于市场,但另一方面,如果仅仅门槛降低,没有对公司治理的要求、没有对证券欺诈的重罚、没有严格的退市机制,将沦为“伪注册制”,会酿成危险后果。注册制改革一定涉及到一系列的制度变革、一系列的法律的修订,不是简单换个名字,是一场触及资本市场制度灵魂深处的改革。
好的注册制需要两大外部条件和三大内部支柱,外部条件为完善的法律法规环境、惩处与投资者保护环境,内部支柱包括事前公平的准入制度、事中完善的信披制度、事后严格的退市制度。我们继《A股如何从暴涨暴跌到慢牛长牛?--中美股市对比》之后,本篇报告专门对比中美股市监管现状与问题,以期资本市场走出长期改革牛。

1 法律法规
1.1 美国:200年自发发展与80年法制探索成就注册制
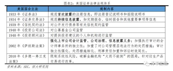
现代美国证券法律制度:200年市场自发演化,80年法制监管成形。200年前24个美国证券经纪人签署梧桐树协议,纽交所雏形诞生,经历漫长的自发发展,直到大萧条爆发,股票市场崩溃,投资者损失惨重,联邦政府介入股市监管,第一部《证券法》颁布,经过80多年探索自上而下形成多层次规则体系,开启美国股市长牛。
1933年《证券法》作为首部证券法,确立注册制度。规定公开交易证券必须注册方能发行,同时需披露公司财务数据,证券基本情况、公司治理等重要信息。并确立了著名的“反欺诈原则”,即无论注册或豁免注册,任何做出错误披露的人都要承担相应的法律责任。
1934年《证券交易法》对上市交易的股票进行监管,赋予SEC证券监管的广泛权力,包括对证券行业的企业及个人采取必要监管措施等。同时确立公开原则,建立了信息定期申报制度,确保投资者获知公司发展的最新情况。
20世纪初,安然、世通等巨头财务丑闻曝光,严重打击投资者信心,国会立即出台《萨班斯法案》,强化上市公司会计监管、公司治理、审计师独立性等原则,若财务欺诈,CEO和财务总监最高可处以500万美元罚款和25年监禁,这一刑期不亚于与持枪抢劫等恶性犯罪。
2008年次贷危机暴露出大而不倒企业威胁金融系统稳定,2010年《多德-弗兰克法案》为此制定,改善金融体系的透明性和增强金融机构的责任,缓解系统性风险,终结“大而不倒”的状况。
各州的层面来看,美国部分州在大萧条以前就颁布了州内证券监管法案。这些法案被统称为蓝天法。蓝天法大多采用实质审核原则(Merit based approach),监管当局对发行人的持续盈利能力、财务数据等作出价值判断,并据此决定是否准许在当地的证券市场上市。但由于各州的判断标准各不相同,蓝天法给证券在全国范围内的流通带来一定阻碍。因此,美国于1996年颁布《国家证券市场改进法》,规定在全国证券市场上发行的证券可以豁免州证券监管部门的监管,统一监管体系建立。

SEC层面,形成“原则-规则-细则-公告-解释性文件-指南”多层次体系。1)条清缕析的信息披露规则。S-X规则为财务报表信息披露的原则,S-K规则为非财务报表信息披露,S-T为电子形式报送相关要求,1996年以来发行人必须通过EDGAR电子系统提交材料。2)设立细则查缺补漏。SEC在特殊事项层面细致入微,查缺补漏,例如FD条例仅就选择性披露做出规制,禁止上市公司将信息选择性披露给证券分析人士;C条例针对注册登记说明书的制作步骤和细节予以规制。3)分行业、分规模构建监管指南。行业方面,SEC制定的行业信息披露指南,包含油气、银行、房地产、保险和矿产等5个行业,要求披露体现行业特征的关键性指标,例如要求银行披露投资组合和贷款组合信息、油气公司披露油气的平均销售价格和成本等。规模方面,发行总价不超过500万美元的发行人,披露范围相对较窄,例如不要求提交五年运营的对比总结、详细的业务范围披露,也不要求在本次发行未对发行人资本结构造成实质性变更的情形下的资本披露。为小企业进入资本市场减少了阻碍。4)指导性公告传递监管导向。SEC首席会计师办公室和公司融资部会根据监管实践,定期发布指导性文件,如《财务报告公告》(FRR)、《专业会计公告》(SAB)等,这些文件并非法定规则,但具有较强指导意义,至今已发布关于财务报表、合并、收入、股份支付等9个通用会计问题合集,以及房地产、零售、金融、公用事业、油气生产5个特定行业合集。

1.2 中国:30年市场发展,20年法制探索
90年代初,中国改革开放进入市场经济新阶段,邓小平南巡定调资本市场,“证券、股市,这些东西究竟好不好……要坚决地试”。1990年沪深交易所正式挂牌,中国用不到30年走完了美国股市200年的历程,成为世界第二大体量市场,《证券法》直到1999年才颁布,确立核准制原则。
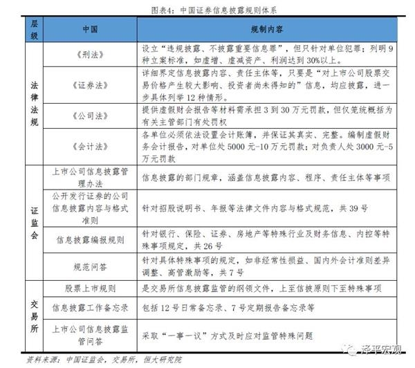
发展至今,我国法律法规不断完善,四部大法涉及证券与信息披露管理,面临多头监管。1)《刑法》对违规信披处罚轻,案例少。第161条规定了“违规披露、不披露重要信息罪”(原“提供虚假财会报告罪”)并列举9种立案标准,这一罪名需证明单位整体存在犯罪故意,证明难度高;但罪责轻,最高刑期只有三年并处20万罚金。因此实践中案例极少,中国裁判文书网显示1996年以来以该罪名定罪的案件仅6件,难以起到严刑峻法的规制作用。2)《证券法》仅监管公众公司,处罚力度有限。概括来看,只要是对上市公司股票交易价格产生较大影响、投资者尚未得知的信息,均应披露,进一步列举12种情形。但即使违反上述规定,上市公司处罚金额仅30-60万元,相关责任人处罚3-30万元,处罚力度远远不足。3)《公司法》法条虚设、执法操作性较差。《公司法》第202条规定提供虚假财会报告等材料需承担3到30万元罚款,但仅笼统概括为有关主管部门有处罚权,执法机构指向不明,导致法条虚设。4)《会计法》与其他法律法规存在不协调。财政部主管《会计法》的制定与执行,与证监会制定的信息披露准则互相独立,对违规情形、责任主体规定不一致,难以形成监管合力。

证监会层面信息披露规则庞杂,协调性有待统一。据不完全统计,证监会网站公示的与信息披露直接相关的规章文件达60余份。在发行阶段,首次公开披露的信息由《首次公开发行股票并上市管理办法》及5个解释性公告规定;持续监管阶段,《上市公司信息披露管理办法》为部门规章,具体细则涉及39份“公开发行证券的公司信息披露内容与格式准则”、26份“信息披露编报规则”、5份规范问答;若涉及再融资、收购、重组、发债等特殊事项,还需遵循其他专项规定中的信息披露条款。上述信息披露规则不可谓不详细,也引入了大量定量指标,但定性披露规则仍然粗放、操作性差,例如对公司并购、管理层讨论、风险提示等定性内容披露到何种程度未做规定,导致这些定性披露避重就轻。
1.3 小结
美国法律对注册制定位明确,中国注册制的法律定位尚在探索。美国经历长达200年的实践探索确立了注册制,旨在向投资人提供充足的信息,让投资人做出价值判断,监管部门的作用是确保规则有效执行,但对信息的真实性不作保障,所有价值判断的权力留给市场。中国法律体系下,证监会监管重点在于公司的持续盈利能力,为上市公司做背书,难以发挥市场作用,反而滋生造假和寻租空间。
美国信披规则偏定性,中国偏定量,定性规则符合成熟资本市场发展需要,但对监管提出更高要求。美国属英美法系,法律条文仅做原则性规定,覆盖情形广,具体判例由法官和陪审团根据原则灵活适用。例如美国《证券法》要求无任何疏漏或错误陈述一切“重大信息”,但未指出重大性的具体标准,《会计公告》还指出不能一味依赖特定的量化基准来评估信息是否重大。中国属大陆法系,必须符合法条规定的情形才能认定罚则,因此《刑法》列举9项立案追诉标准,如虚增资产、利润超过30%需启动刑事立案;《证券法》列举12项具体情形;交易所《上市规则》也明确“重大信息”的定量标准,例如“重大投资”成交金额占净资产10%以上且超过1000万则需披露。定量规则虽然易于实践操作,但也容易被规避,况且资本市场变化日新月异,画地为牢的规则难以适应市场发展;定性规则考验监管对象的自觉性和监管机构的专业性,以应对层出不穷的违规行为,是符合现代资本市场的发展需要。
2 发行制度
2.1 美国:上市标准灵活、关注信息披露,将价值判断的权力还给市场
SEC审核重点在于与发行人对注册文件多轮沟通,直到SEC认为注册文件已经充分披露了所有和投资决策有关的信息,并做到了语言浅白,容易理解。发行企业需要向美国证监会递交注册文件(也称F-1文件),SEC下设的公司融资部将会对发行申请进行审核。同时,为了保证注册过程公正透明,发行人递交的注册文件及根据SEC反馈意见的修改稿均会在SEC网站公开。SEC向发行人发出的意见反馈信(Comment Letter)以及发行人的回复函等,也会在注册文件生效后45天后公布在SEC网站上。
以阿里巴巴在纽交所上市的过程为例,2014年5月6日,阿里巴巴向SEC提交了注册申请。此后,SEC不断与阿里巴巴就注册文件展开沟通。直到9月19日正式在纽交所上市,SEC共向阿里巴巴提出7轮反馈意见,主要包括进一步解释注册文件中的相关内容,解释部分内容和投资者决策之间的相关性,补充部分内容的相关论据等,前后历时约4个月。其中,第一轮反馈意见共计86条,涉及注册文件的全部主要内容,最能代表SEC在注册过程中的监管理念。
1)SEC并不对公司的经营结构或运行模式进行价值判断,而是要求发行人尽可能完整披露所有相关信息。在公司结构上,阿里巴巴采取了VIE的模式,即境外注册的企业通过协议的方式控制境内经营的实体公司。这一方式被国内互联网企业广泛使用,但由于存在协议变更风险,可能导致境外注册企业的控制权失效,因此进行实质性审查的市场通常不会允许具有这类公司结构的企业上市。SEC在反馈意见中也关注到了VIE模式,但并未据此否决阿里巴巴的上市申请,而是要求阿里巴巴进一步完整披露相关情况。例如,反馈意见第15条要求阿里巴巴披露所有VIE的组织结构图、资产和收入总额、股东持股比例、第16条要求披露所有全部VIE的实际控制人等。阿里巴巴在修订稿补充了上述信息。
SEC对于会计信息的披露要求非常细致。例如,在反馈意见中,SEC要求阿里巴巴详细描述对于不同类型收入的确认方法,对于一些非传统场景下的收入,SEC要求阿里巴巴向投资者披露更多的细节。例如,在注册文件中阿里巴巴表示其部分业务收入来自于对搜索结果的竞价排名。SEC要求阿里巴巴详细描述竞价排名的过程,价格生成机制,搜索结果的展示范围等,从而使对互联网行业缺乏背景知识的投资者也能充分了解这一业务的来龙去脉。
2)SEC要求披露的内容应当和投资决策高度相关。例如阿里巴巴在注册文件中表示其用户遍及世界上超过190个国家和地区。SEC在反馈意见中提出,阿里巴巴的主要业务在中国境内,国外业务的收入占比近年来逐渐下降,因此需要解释这一数据为何对于投资人而言是重要的,如果只是一般性的介绍,则应当删除相关内容。阿里巴巴在回复中写道,这一数据表明了我们未来可能开展国际业务的地理范围,因此需要向投资者披露。SEC最终认可了这一解释。
3)SEC要求披露的语言尽量浅白,容易理解。阿里巴巴在介绍其国际战略时,表示其国际战略的重点利用与我们生态系统相关的自然跨境联系(natural cross-border linkage)。SEC在反馈意见中要求阿里巴巴解释什么是“自然”跨境联系,为何“自然”的跨境联系对公司有利。阿里巴巴随后将这一表述改为,我们国际战略的重点是利用与我们生态系统相关的跨境联系,这些联系能够使国外投资者不需要大量资本投入便能进入中国市场,同时给中国的制造商一个接触海外市场的良好平台。修订稿中的信息含量和清晰度明显高于初稿。
4)发行成功与否取决于市场而非SEC。阿里巴巴是中国企业赴美上市的成功案例,其上市后股价不断攀升也反映了市场对于阿里巴巴公司业务的认可。然而,SEC的审核通过并不代表一定会发行成功。2012年,另一家中国企业神州租车寻求在美股IPO,由于当时美股投资人仍然对中概股的欺诈丑闻心有余悸,因此尽管神州租车通过了SEC的审核,但在路演过程中遭遇重重阻碍,融资额从最初的3亿美元下调至1.58亿美元,最终于2012年4月25日宣布暂停上市,成为中国企业海外上市失败的典型案例。这充分说明,美股市场中,投资人才是对企业价值判断的最终裁判,SEC的作用是维护公平的市场规则,提升信息披露的质量,帮助投资人更好做出决策。
2.2 中国:从审核制到注册制坎坷转型,重注盈利能力
A股发行上市制度经历了由多部门审批到证监会主导的审批制,再到核准制的过程,市场化程度总体虽不断提高,但尚未形成全面的市场化制度。
1990-1992年新股发行和上市的审批权归属不同政府部门:企业股份制改制由计委、体改委审批,股票发行由人民银行审批,股票上市交易由沪深交易所审批。
1993年4月,A股上市转为审批制。《股票发行与交易管理暂行条例》规定,中央企业主管部门、地方政府按照隶属关系分别对相关企业的发行申请进行审批,证监会进行复审并抄送证券委。该条例确立了两级行政审批的制度,奠定了全国统一新股发行审查体系的基础。
1999年A股发行制度改为核准制。当年新颁布《证券法》提出“国务院证券监督管理机构依照法定条件负责核准股票发行申请,核准程序应当公开,依法接受监督”,应当自受理证券发行申请文件之日起三个月内作出决定;不予核准或者审批的,应当作出说明。IPO的市场化程度明显提高。2004年2月《证券发行上市保荐制度暂行办法》的颁发标志着新股发行进入保荐制阶段。此后证监会在建立保荐制度、新股发行定价、发行规模等方面进一步完善市场化改革,但目前仍保留了最终核准公司上市的权力。
核准制下的重要内容,是要求企业在申请上市前具有连续盈利能力,并且具有一定的企业规模。这些财务要求的本意是为了保证上市企业处于良好的经营状态,防止公司上市圈钱,保护投资者的合法权益。然而,股票市场的本质是对公司未来经营业绩定价。核准制要想成功,其依赖的核心假设是公司过往的盈利能力能够在未来持续。但受制于经济周期,行业周期,公司自身生命周期等多重因素影响,过去的好业绩通常并不能代表未来的业绩。相反,处于企业生命早期,真正在未来具有竞争力和发展前景的公司,通常无法快速盈利。对这些公司价值的甄别,需要市场参与者对公司、行业乃至公司经营者的深刻了解,证券监管部门的工作人员无法,也不应该代替投资者对公司的价值作出判断。
核准制下,近年来代表中国新经济的整整一代互联网公司大多未能在A股主板上市。例如阿里巴巴、百度、京东在美股上市,腾讯在港股上市,这对于A股的投资者而言不能不说是一种遗憾。有价值的公司因为制度原因无法在境内上市,已上市的公司则通常处于企业生命周期的巅峰,未来发展空间受限,导致价值投资的理念长期难以在A股深入人心或实施。而美股市场不对发行企业的盈利能力做出明确限制,且监管机制较为健全,因此美股市场吸引了来自全球各地的优秀公司,美股投资者进而得以分享全球成长型公司的红利。纳斯达克、纽交所市场均成为全球最重要的股票市场。

2.3 小结
美国发行规则由SEC制定,上市环节由交易所对上市公司信息披露质量进行审核,不对上市企业的经营业绩和资质提出明确要求,只要企业符合基本标准,提供信息真实,便可以注册上市,定价也由市场自主完成。注册制最大限度的发挥了市场机制在企业上市过程中的作用,同时减少了企业为上市过度包装以及市场不合理定价和权力寻租等问题。
中国股市首次公开发行采用核准制,需要符合《证券法》、《首次公开发行股票并上市管理办法》、《首次公开发行股票并在创业板上市管理办法》等法律法规,在主体资格和财务指标方面设置严格的条件,这套标准能有效筛选出成熟稳健的企业发行上市,但也将一些无法满足硬性要求但具备高成长性的新兴企业拒之门外。

3 信息披露
信息披露制度是保证上市公司质量的基石,是投资者做出价值判断的标尺。构建信息披露制度是一项系统工程,美国信息披露规则成熟完善、自律组织和举报制度广泛参与;中国信息披露规则的制定和执行还存在漏洞,实践中上市公司信息披露往往流于形式,事中监管过于依赖行政力量,自律组织发展不足。
3.1 监管导向:美国对风险披露的重视程度高于中国
美国:格外重视风险披露的真实、全面、针对性。《S-K规则》对风险因素表述为“应当提供使发行具有投机性或风险的最重要的因素,此处表述应当简明且具有逻辑性,请勿披露一些可以适用于任何发行人的风险因素”、“对风险因素的披露必须紧跟摘要部分,如果没有摘要,则应紧跟封面之后”,足见其对风险披露的全面性、针对性。
中国:对风险因素披露重视度远远不足。《公开发行证券的公司信息披露内容与格式准则第1号——招股说明书》对风险因素表述为“发行人应当遵循重要性原则,按顺序披露可能直接或间接对发行人生产经营状况、财务状况和持续盈利能力产生重大不利影响的所有因素”“发行人应对所披露的风险因素做定量分析,无法进行定量分析的,应有针对性地作出定性描述。”中国上市公司在披露风险因素时浮于表面,轻描淡写,避重就轻,报喜不报忧。

上市公司对风险披露的详细程度是信披质量的重要反映。比较美股与A股市值较大的12家上市公司年报可知,我们发现:1)风险披露放置位置不同。美股年报中风险因素单列为一章,紧跟在摘要之后,读者一目了然;A股上市公司年报并未要求单独将风险提示列为独立一章,有的放在“重要提示、目录和释义”,有的放置于“经营与管理层分析”,增加了阅读者寻找障碍。2)对风险披露描述篇幅不同。美股6家上市公司风险因素占比平均达到7.64%,远高于A股上市公司1.14%。特别是在新兴科技行业,技术迭代迅速,美股苹果、高通、阿里巴巴披露风险篇幅显著高于其他行业,而A股上市技术类公司用于风险揭示的篇幅并不突出。3)对风险描述的详细程度不同。美股平均每家上市公司揭示风险项目达29.5项,A股为6.5项,且美股上市公司对风险的描述非常细致,例如阿里巴巴年报先将风险细分为行业、公司、股权架构等,再具体指向诸如“持续投资可能影响短期收益”、“创新能力存在不确定性”等风险,自上而下,深入浅出。反观A股对风险项目描述,多采用行业风险、市场风险、汇率风险等模糊词汇,对各项风险因素揭示难到位。
以近期披露的一家科创板企业的招股说明书为例,企业在描述其技术相关的风险时,仅仅列出技术升级导致产品迭代风险、研发失败风险、核心技术泄密风险等三条内容,且对风险后果不做深入解释。例如公司披露如果产品不能适应客户的需要,可能会逐渐丧失市场竞争力,对公司未来持续发展经营造成不利影响。至于会产生何种不利影响,影响程度多大,均未提及。
作为对比,同为芯片制造企业的英伟达(NVIDIA)是美国上市公司,在其1998年3月披露的招股说明书中,英伟达详细介绍了其面临的种种风险。与技术相关的风险包括:(公司的业绩)依赖个人电脑的3D制图业务;依赖3D制图业务能够在个人电脑领域获得广泛应用;依赖不断开发新业务;客户对公司设计的采纳率可能偏低;依赖第三方设备制造商;产品依赖第三方外包公司进行组装和测试;成品合格率可能偏低等多项内容。此外,招股书中对于公司的经营风险、行业周期风险等也都做了清晰的叙述和提示。我们建议监管部门不断督促、引导发行人和中介机构进一步提高信息披露质量,为科创板的健康发展建立完善的信息披露基础。
3.2 行政监管:美国行政监管目标清晰、资源投入力度大,中国监管目标多、独立性较差
美国:SEC行政监管独立运作,紧紧围绕信息披露展开。SEC经国会授权,独立于政府,拥有准司法权、准立法权和独立执法权,目标是1)保护投资者;2)维护市场公平、有序、高效;3)促进资本形成。信息披露事务由公司融资部负责,以抽查上市公司的方式进行监管,每家公司至少每隔三年会被抽查一次,主要通过阅读年报、监管回函等方式要求公司进行解释或补充披露,其对定期报告、临时公告的审核甚至较发行审核更加严格。2018年公司融资部员工共423名,占SEC员工总数9.4%,注册审阅了600份IPO报告、4100份定期报告,事后审阅的工作量是事前的6.8倍。
中国:行政目标过多、独立性差。一是行政目标过多,证监会目标是1)维护资本市场的公开、公平、公正,2)维护投资者的合法权益,3)促进资本市场的健康发展,但我国资产市场在政府的一手扶持下得到快速发展,既要保持市场稳定、又要救济投资者、既要惩戒造假者、又要避免国有资产流失……多重甚至冲突目标难以兼顾维护公平、公开、公正的市场秩序。二是独立性较差,中国证监会作为国务院的直属事业单位,要服从政府意志,地方派出机构尽管受垂直管理,但在地缘、人事和利益等方面不可避免会受到地方政府影响,难以保持独立性。
中美证券行政监管资源投入不同。资金预算上,2017年美国SEC预算高达17.81亿美元,中国证监会财政预算11.78亿人民币,约合1.8亿美元,中国证券监管预算远远不如美国。人力资源上,2017年美国SEC全职及临时员工共4674人,中国证监会人员仅2981人,美国SEC和中国证监会人均监管上市公司分别0.93和1.13家,中国证监会行政监管负担较重。由于中国证券自律组织数据披露不完善,在此无法与美国比较,如果考虑美国FINRA和PCAOB,则美国资本市场的监管资源远远大于中国。


3.3 自律监管:美国券商、会计自律监管力量强大,中国行业组织发展薄弱
美国:行业自律组织规模庞大,权威性高。美国法定自律监管组织包括FINRA和PCAOB,均由法律设定、受SEC监督,经费由行业支付, 2018年两支监管队伍规模超过8000人,是SEC人数的两倍之多。1)美国金融业监管局(FINRA)是美国最大的证券业自律监管机构,旨在保护投资者权益,职能包括会员注册、规则制定、监督检查、自律惩戒、投资者教育等,截至2018年员工超过3500人,预算9.8亿美元,负责监管3607家经纪公司和62.9万从业人员,2018年启动1369件纪律检查行动,处罚金额649万美元。2)美国公众公司会计监督委员会(PCAOB)是安然事件催生产物,目的是监督公众公司的审计师编制公允和独立的审计报告,截至2018年,共有员工838人,预算2.6亿美元,注册事务所1925家。PCAOB对于客户超过100家的事务所每年检查1次,对于客户少于100家的事务所至少每3年检查1次。2018年5月,PCAOB 指控德勤在审计软件公司Jack Henry时,派出的审计小组缺乏软件行业的相关经验,导致收入确认c错误,该公司不仅遭受78万美元SEC罚款,德勤也收到50 万美元的PCAOB罚单。


中国:自律组织的自主性和协同性较差。尽管中国目前有交易所、证券业协会、期货业协会、上市公司协会、基金业协会、中注协等行业自律组织,但自主性差,尚未与行政监管形成合力。证券交易所作为一线监管部门,本应最直接、最及时地发现问题,但由于内部风险控制层级较低、监管缺位,导致轻微违法违规事件不能及时纠正,演变成严重违法地步。原证监会主席刘士余也曾在公开场合谈到“过去我们的交易所一线监管职能发挥得很不够。2015年股市异常波动充分暴露了这一点”。中注协对上市公司的信息披露的监管较为间接,主要是通过对会计师事务所的监督和管理来实现的。信息披露监管的力度在不断加大。证券业协会早在1991年8月就已成立,但由政府授权而非会员自发授权,独立性较差,主要组织从业人员资格管理,尚未充分发挥应有的自律监管功能。
3.4 社会监管:美国重金激励吹哨人,中国举报积极性弱
美国:吹哨人制度有效发掘线索。根据《多德-弗兰克法案》,SEC在2011年设立吹哨人制度,激励内部知情人士主动举报公司的违法行为,并对举报人严格保护。奖励机制上,如果吹哨人的举报信息帮助证券交易委员会或者商品期货交易委员会获得超过100万美元的罚金,吹哨人将得到这笔钱的10%-30%作为奖励。保护机制上,法案规定吹哨人可以匿名举报,雇主不得因雇员帮助证券交易委员会进行调查而对其解雇、降职、恐吓、骚扰或歧视;如果雇员认为遭到雇主的报复,可以起诉雇主并要求赔偿。SEC每年收到的举报信息从2012年3001条增长至2018年5282条,其中欺诈发行、信息违规和操纵线索位列前三,分别占20%、19%、19%,共奖励59位吹哨人3.26亿美元。2018年SEC向一名吹哨人奖励3000万美元奖金以表彰其在一次重要的执法行动中提供关键信息,创造了单笔奖励最高的纪录。

中国:举报制度调动积极性不足。我国2014年也出台《证券期货违法违规行为举报工作暂行规定》,一方面要求实名。尽管举报中心提供匿名举报选项,但也需要提供被举报人的姓名、身份等信息,举报人担心被恐吓报复风险,打击举报积极性;另一方面激励不到位。中国证监会规定,对于一般举报,给予不超过10万元的奖励;对于重大举报,奖励金额最高不超过30万元,奖励上限与动辄千百万级的惩处金额不成比例,举报意愿不足。
3.5 小结
中美信息披露监管对比可知,构建信息披露制度是一项系统工程:一是要形成以信息披露为核心的监管导向,美国信息披露规则成熟完善,格外重视风险披露的真实、全面、针对性,上市公司不敢怠慢风险因素披露。中国信息披露规则的制定和执行还存在漏洞,实践中上市公司信息披露往往流于形式。二是充分调动行政、自律和社会监管力量。证券市场监管专业性强、涉猎面广,既需要强有力的行政力量施加威慑力,又需要自律组织、行业协会乃至社会力量广泛参与,实现有效管理目标。美国事中监管体系包括行政监管、自律组织、社会力量三大力量,保证独立运行的同时形成监管合力。中国事中监管行政色彩较浓厚,自律组织和社会力量监管不足。
4 退市制度
退市制度是股市优胜劣汰的出口,是发挥市场作用的渠道。中美国退市制度比较,一是指标设计上,美国退市规则注重市值指标,如收盘价、成交量等高频指标,不易被操控。中国偏向财务指标,“非经常性损益”“减值准备转回”等个别科目容易被上市公司操控调节利润。二是退市流程上,美国退市程序流程短,中国退市程序最长可达4年。A股设置退市风险警示和暂停上市的过渡性措施,为退市公司提供了“保壳”的时间。三是退市执行力上,美股的退市规模和退市率远高于A股,1980-2018年美股共有17901家企业退市,退市率为19%;A股共115家企业退市,年均退市率仅0.37%。
4.1 退市规则:美国侧重交易指标,规则清晰,中国侧重财务指标,容易被操纵
美国:重交易定量指标、轻财务指标,操作性强。美股退市规则涉及自愿退市和强制退市,强制退市情形包括交易类指标、持续经营能力指标和合规性指标不达标而被交易所报批SEC退市。一是退市标准与IPO标准完全对称。上市标准包括财务标准和市场化标准两个系列,对应的退市标准也包括这两个系列,根据上市时适用标准配比退市标准。二是重市场交易类指标,轻财务类指标。美股素有“一美元退市规则”,若上市公司股票价格连续30个交易日跌破面值1美元,则交易所会发出亏损警告,上市公司收到警告后要在90个工作日内提升股票价格,否则直接退市。这一标准客观反映上市公司的真实内在价值,网易就曾因股价持续低于1美元而遭遇退市危机。三是重量化指标,轻定性指标,操作性强。美股退市指标采用定量和定性相结合的方式,但为了保证规则的明确性,缩小交易所的自由裁量权,美股退市规则更侧重量化指标的制定。
中国:重视财务指标,个别指标容易操纵。2014年的《退市意见》归纳了强制退市的红线包括财务标准、市值标准、重大违法退市等。一是重视财务指标。在财务指标中又尤其重视公司的盈利情况,这与我国IPO上市规则中对公司盈利状况的审核相同,财务问题成为我国强制退市案例中占比最高的理由。二是市值退市标准设置不完善。A股设置市值退市标准的时候采用的是“收盘价均低于股票面值”的表述,而非遵循国际惯例的“1元退市标准”。由于股票面值存在低于1元的情况,例如紫金矿业股票面值0.1元/股,若按面值退市标准,则股价很难跌破面值。此外,A股市值退市标准中要求“连续20个交易日”股价均低于面值,给股东留下了操控股价规避退市的空间,目前仅有中弘股份一家因市值退市。三是退市指标的有效性不足。在财务问题退市红线中,连续三年亏损则被暂停上市,此处“连续亏损”以“净利润”为判断依据,而没有采用“扣除非经常性损益前后的的净利润孰低者”为判断依据,ST公司靠领取财政补贴、卖房卖地、高价债权转让、高价出售应收账款、债务被豁免等保壳术起死。

4.2 退市程序:美国退市流程短,中国退市缓冲流程长
一、美股采用定量交易类指标,一旦触发指标就会启动退市程序。从触发退市程序开始到最终采取退市行动,整个过程短则1个月,长至21个月。
以纽交所为例,强制退市程序包括:1)纽交所发现上市公司触发强制退市程序的情况时,10个工作日内向上市公司出具退市决定通知书,同时披露公司相关信息和退市决策的情况。2)公司接到通知之后,在45日内向交易所作出答复,如果提出整改计划,需保证至迟在18个月内重新达到上市标准。3)如果公司接受退市决定,则纽交所即停止股票交易,并向SEC递交退市表格Form25;纽交所董事委员会做出最终决定是否允许股票继续交易,决定退市的,纽交所向SEC递交Form25。4)如果公司对退市决定有异议,须在收到退市决定后的10个工作日内向纽交所秘书处提交书面的复核申请,同时缴纳2万美元不可退换的申诉费。接到复核申请后,纽交所顾问委员会将安排复核会议,25个交易日后开展第一次复核,再次复核按需安排。

纳斯达克的强制退市与纽交所类似,更细化退市警示类别。不同于纽交所直接发送退市决定,纳斯达克根据退市风险的高低发送三种不同类型的文件。1)退市决定函,要求公司立即暂停交易并启动退市。这种决定函与纽交所的退市决定功能相同,并同样设置了申诉复核机制。2)退市警示,要求上市公司提交合规计划,并给与45-180天的调整期,整改未通过的则自动降板或进入退市环节。3)公开谴责信,上市公司违反内部治理或上市标准,但未触发退市,交易所对上市公司进行警告提示整改。此外,纳斯达克上市公司触发退市程序可以选择降板,比如从全球精选或全球市场转至资本市场板块。

多层次场外市场为退市美股提供转板路径。美国分工明确、层次鲜明的“金字塔”状多层次资本市场为退市股票提供流动渠道。场外市场包括OTCBB(场外柜台交易市场)和Pink Sheets(粉单市场)市场等。OTCBB挂牌证券必须在SEC或其他联邦监管机构注册,粉单市场报价证券不需要在SEC报备文件,信息透明度和信息质量更差,投机性更强。退市公司可以根据自己的意愿选择到哪一个市场去挂牌。

二、中国A股退市流程长,设置多步缓冲步骤,退市最长可达4年之久
A股的强制退市程序漫长,长达4年之久。以主板和中小板为例,退市程序主要分成三个阶段:第一阶段,退市风险警示。上市公司连续两年亏损就会被风险警示,加上ST标志,每日涨跌幅限制5%。如果上市公司在规定期限内达标,则可以申请撤销风险警示。第二阶段,暂停上市。如果被出示了退市风险警示的公司在规定期限内仍不达标,则股票被暂停上市,在规定期限内达标则可以申请恢复上市。暂停上市的股票每周开放一次交易,为投资者提供一个缓冲期。第三阶段,终止上市和摘牌。被暂停上市的公司持续不能达到持续上市标准的,将会被强制终止上市。交易所作出重视上市的决定后5个交易日届满,则自动进入退市整理期,股票进入风险警示板或退市整理板交易,30个交易日届满次日交易所对该股票摘牌。第四阶段,移入中小企业股转系统交易。自摘牌之日起45个交易日内,股票可以进入中小企业股份转让系统交易。创业板退市没有风险警示阶段。可见一家因财务亏损的上市公司,退市马拉松可以长达4年,中间通过重组等方式让主营扭亏为盈可以恢复上市的,退市制度实质上却起到对退市公司变相保护的作用。

中国退市企业的去向单一,仅有新三板一条出路,公司数量和流动性远无法和A股市场相提并论。一方面挂牌公司总数不断下降,截至2018年新三板挂牌公司总数为10691家,较2017年减少939家,降幅8%;另一方面交易萎缩,流动性不足,2018年新三板成交金额为888亿元,同比下降61%,换手率仅5.31%。退市企业进入新三板,如果交易流动性不足,将面临彻底退出市场的风险,退市公司的融资渠道受到阻碍。

从实际退市所用时间上看,中国A股退市用时远远长于美国。我们选取近年来5只美股和6只A股退市公司,美股退市平均用时167天,A股退市平均用时615天,A股退市时间是美股4倍,就财务造假退市而言,美股绿诺科技退市只有6天,而A股ST博元、欣泰电气均超过1年,最长的新都酒店退市用时长达3年。

4.3 退市执行:中国退市率仅0.37%,远低于美国19%,残留400家僵尸企业
一是退市数量上看,中国退市数量少,退市率0.37%远低于美股19%。美股公司退市规模庞大,退市率高。WRDS的数据显示,从1980年到2018年,美股共有17901家企业退市,年均退市率为19%,纽交所退市2835家,纳斯达克退市15066家;中国退市数量少,1999-2018年,A股共有115家公司退市,累计退市率2.8%(退市总数/上市总数),年均退市率0.37%(各年退市/各年上市数),其中上交所退市55家,深交所60家。



二是退市原因上,美股主动退市为主,中国强制退市为主。1)美国主动退市、被动退市占比分别56、44%。主动退市中以并购为主,纽交所、纳斯达克的退市公司中有77%、52%是被收购退市的。强制退市情形中,纽交所强制退市前三大原因是不符合持续上市阶段的财务指引要求、破产、股价过低。纳斯达克前三大原因则是资本、盈余或净资产不足,破产,未支付费用或债务逾期。2)中国退市理由多为财务和监管。中国主动退市、被动退市占比37%、63%,主动退市中,沪深交易所因并购退市占比49%、25%。强制退市中,沪深交易所因财务问题退市的占比分别18%、35%,财务问题是深交所公司退市的主要原因。此外,沪深交易所因监管问题退市的占比分别9%、15%。




三是执行效果上,A股退市机制执行不严格,残留大量僵尸企业。从狭义和广义两个统计口径对僵尸企业进行筛选,当前A股市场狭义、广义口径的僵尸企业分别多达233家和400家,占A股上市公司总数量的6.5%和11.2%,其中单独满足1-5条件的僵尸企业分别有108、233、87、140和207家。2015-2017年之间,广义口径下僵尸企业共获得政府补助403.79亿元,占A股公司领取补助的10.27%。大量僵尸企业经营管理不善,依靠政府补贴或银行贷款维持生存,占用大量市场资源,降低资本市场活力。

4.4 小结
美国退市规则注重市值、定量指标,中国偏向财务指标,易操纵。美股的退市制度选择更偏向考察市场类指标,市场类指标,如收盘价、成交量、做市商数量等更高频有效,参考标准更为明确,不易被操控。而A股更偏向考察财务类指标,存在规避退市的操作空间。但由于财务类指标更容易被上市公司操控,例如“非经常性损益”“减值准备转回”等科目成为调节器,由此导致的财务粉饰“保壳”的案例屡禁不止。
美国退市程序流程短,中国退市程序最长可达4年。A股设置退市风险警示和暂停上市的过渡性措施,目的是为缓冲投资者在退市股票上的投资亏损,避免公司立即摘牌所带来的社会冲击和市场压力。但这种过渡性措施却为即将退市的公司提供了“保壳”的时间,退市成了马拉松。
美股退市执行力强,用时更短。退市规模方面,美股的退市规模和退市率远高于A股。1980-2018年,美股共有17901家企业退市,退市率为19%;A股共115家企业退市,年均退市率仅0.37%,退市理由方面,美股的退市原因更加多样化。被交易所摘牌中,美股以财务、破产、市值问题占比高;而A股以财务、监管问题等被强制退市的占比高。退市效果方面,A股退市制度未能严格执行,估算400家僵尸企业,占A股上市公司11.2%,大量挤占市场资源,盈利能力低下的企业未能及时出清,投资价值低,进而导致股价炒作。
5 惩处追责
信息披露违法违规动机多样,手法隐蔽,美国严刑峻法、集体诉讼和公平基金是惩治虚假披露的三大法宝。SEC对证券欺诈进行刑事、行政、民事全方位追责,不仅设定严格刑罚予以震慑惩戒,而且设置多样的赔偿机制保护投资者权益,中国证券执法“重行政、轻民事”,处罚力度轻、震慑作用小、补偿功能缺失。
5.1 惩处力度:美国严刑峻法,中国处罚力度过轻
美国严刑峻法。2002年前《证券交易法》规定证券欺诈最高刑罚为10年有期徒刑,自然人最高罚款为100万美元,法人最高罚款为250万美元,可以并处徒刑和罚款。2001年安然财务造假丑闻爆发,公司被罚5亿美元导致破产,安达信、花旗、摩根大通、美洲银行等一系列中介机构受到追责。美国2002年出台《萨班斯法案》大幅抬高处罚力度,任何人通过信息欺诈或价格操纵在证券市场获取利益,构成证券欺诈罪,对犯有欺诈罪的个人和公司的罚金最高可达500万美元和2500万美元,最多可监禁25年。2011年帆船基金拉贾拉特南被控内幕交易罪,涉案金额超过3000万美元,被判处11年监禁。
中国处罚力度过轻。《刑法》规定“违规披露、不披露重要信息罪”对个人仅处罚金2-20万,最高刑期仅有3年,《证券法》对于违反信息披露规定的个人罚款一般在3-30万元,对于法人罚款在30-60万元,如此轻微处罚力度与巨额的套利获益相比,无异于鼓励违法犯罪,法律应有的震慑和惩处效果大打折扣。1998年银广夏财务造假、虚增利润超过7亿元。法院判处董事长仅有期徒刑三年,并处罚金10万元。2017年雅百特财务造假,费尽心机伪造巴基斯坦政要信函,虚增收入5.8亿元,恶劣性不亚于安然,但即使被处以顶格处罚,公司也仅承担60万元罚款,责任人罚款只有30万。
中美执法成效存在明显差距。执法方面,2013-2017年,美国SEC年均启动调查案件757件,中国证监会则在481件,美国是中国1.6倍;惩处方面,美国证券欺诈年均罚没金额39.28亿,中国证监会4.3亿,惩处金额相差9倍之余。但近年来,中国证监会在现有的法律框架下加大惩罚力度,罚金自2015年1.7亿上升到2017年11.5亿。


5.2 集体诉讼:美国诉讼威力大,中国诉讼机制不畅
美国集体诉讼便利,向违法者发起巨额索赔。美国的集体诉讼制度是证券欺诈维权利器,其威力在于,1)最大限度惩罚违法上市公司。只要有一个人发起诉讼,最后胜诉或和解协议也默认覆盖所有股东,这种“明示放弃,默示参加”原则使最终赔偿金额会高的惊人。2)最大限度保护投资者利益。集体诉讼一般由代表原告的律师事务所主动推动,原告不用预支律师费,即使是无力负担高昂诉讼成本的中小股东也可以通过司法得到部分补救。安然事件中投资者便是通过集体诉讼追回71.4亿美元赔偿,世通公司财务造假赔偿投资者62亿美元。
中国诉讼机制不畅通。1)集体诉讼条例不利于投资者方。尽管我国民法规定了集体诉讼制度(我国称为“代理人诉讼”),但采用“明示参加,默示放弃”原则,没有主动参加起诉的股民视为放弃索赔。2)单独诉讼面临重重阻碍。按照2003年《关于审理证券市场因虚假陈述引发的民事赔偿案件的若干规定》,证券虚假陈述民事赔偿案件的受理要以有效行政处罚等为前置条件,而且实践中往往会等待两年诉讼时效期限届满、不会有新的原告浮现时再一并开庭。举例来说,假设一个中国股民认为自己在证券欺诈中利益受损,首先,要等证监会行政处罚,因为凭借个人难以获得公司或个人违法证据,其次,要等法院受理立案,而现实中法院对证券欺诈案慎之又慎,即使受理成功,也要等两年诉讼时效届满再开庭审理。最后,如果走集体诉讼程序,还要与其他股民达成一致,因此我国鲜见因证券欺诈而获得民事赔偿的案例。“起诉不受理,受理不开庭,开庭不审判,审判不判决,判决不执行”导致中小投资者只能任人宰割。
5.3 投资者保护与赔偿
美国针对投资者保护出台专门法律、提供专门机构,将违法者罚没金额返还补偿投资者。
一是美国的投资者保护有专门法律法规。美国投资者保护不仅规定到了《证券法》中,而且还专门制定了一部针对投资者保护的法律《证券投资者保护法》。安然财务造假事件后,通过了旨在提高公司透明度、加强信息披露的《萨班斯法案》;针对内幕交易,有《内幕人交易制裁法》、《内幕人交易与证券欺诈制裁法》进行规范;程序法上美国出台了《私人证券诉讼改革法》和《证券诉讼统一标准法》等。
二是美国为投资者保护提供系统机制保障。美国证券投资者保护公司(SIPC)是非营利法人,在SEC的监管下运作,建立投资者保护基金,在出现交易商或经纪商破产时,SIPC会在保障范围内为投资者提供预付赔偿金,减少投资者收到的损失,每个客户高达50万美元。此外,美国有健全的证券市场商业保险机制,可以为客户超过SIPC限额的损失提供保障,保障额度高达3000万美元,例如伦敦劳埃德保险公司就有提供此类服务。
三是美国将违法者罚没金额返还补偿投资者。美国《萨班斯法案》设立了公平基金和返还计划,为个案设立一次性基金,将诉讼赔偿、罚款没收、和解金集中运作,再根据投资者损失情况制定具体理赔方案,将违法所得和罚款返还受害者。仅2018年一年SEC赔偿投资者损失高达7.94亿美元。
中国:尚无专门投资者保护法,罚没赔款上缴国库
一是法律上,中国投资者缺乏专门立法保护。我国投资者保护的规定散见于《公司法》、《证券法》和《刑法》等文件中,没有专门的法律规范,欠缺统一性和完备性,针对退市后投资者的保护更是鲜有涉及。《证券法》第69条提到虚假陈述的民事赔偿责任, 2013年国九条《关于进一步加强资本市场中小投资者合法权益保护工作的意见》,是中国出台的首个专门用于保护中小投资者的法律性文件。但目前投资者还没有受到专门法律保护,证券法民事赔偿难以落地。
二是机构上,一体两翼投资者保护体系基本建立,但有效性尚未显现。一体是证监会投保局,两翼为投保基金、投资者服务中心,2005年,投资者保护基金有限责任公司成立,由证监会、中国人民银行、财政部派出人员组成决策董事会。其基本职能是当证券公司破产、被撤销或其他原因不能或不足以支付赔偿金时,由投资者保护基金对受害投资者予以偿付。投保基金建立了多种赔付方式,目前为止主要有投资者保护基金、行政和解金及专项补偿基金三种方式,赔付资金由沪深交易所及证券公司缴纳。但是,目前投保基金的赔付范围不包括投资者因上市公司信息披露违法、虚假陈述等市场欺诈行为而遭受损失的情形,目前中国证券行政罚没款直接上缴国库的制度,不利于退市公司投资者的利益保护。此外,2014年成立的中证中小投资者服务中心正在积极研究推动证券支持诉讼示范判决机制。

5.4 小结
美国SEC对证券欺诈进行刑事、行政、民事全方位追责,不仅设定严格刑罚予以震慑惩戒,而且设置多样的赔偿机制保护投资者权益,中国证券执法“重行政、轻民事”,处罚力度轻、震慑作用小、补偿功能缺失。
1)美国对证券欺诈严刑峻法,中国处罚过轻。在美国财务造假者可处以500万美元罚款和25年监禁,不亚于与持枪抢劫等恶性犯罪。中国虚假披露惩处力度过轻,最高刑期仅三年,处罚金额最高60万元,无异于放纵违法犯罪。
2)美国普遍使用集体诉讼,中国集体诉讼难产。美国集体诉讼程序为“明示放弃,默示参加”,只要有一个人发起诉讼,最后胜诉或和解协议也默认覆盖所有股东,且诉讼费由律所垫付,即使是无力负担高昂诉讼成本的中小股东也可以通过司法得到部分补救。中国集体诉讼采取“明示参加,默示放弃”原则,没有主动参加起诉的股民视为放弃索赔,诉讼还需满足前置条件、诉讼时效等要求,鲜见因证券欺诈而获得民事赔偿的案例。
3)美国可将罚没返还投资者,中国没有相关制度。美国设立公平基金,将违法所得和罚款返还受害者,仅2018年投资者获赔高达7.94亿美元。中国投资者保护缺乏专门立法保护,相关机制正在探索期,民事赔偿迟迟难落地。
6 政策建议
随着科创板和注册制逐步落地,改变的不仅仅是发行制度,A股市场和监管生态面临重塑。参考美国资本市场经验,我们建议要站在顶层设计高度审视注册制及配套制度,以注册制为抓手,重构以信息披露为中心、以严格退市为后盾的市场生态,同时在立法、司法环节促进法律法规体系、惩处力度与投资者保护等外部环境改善,股市长牛慢牛指日可待。
第一,构建规则清晰的法律法规环境。完善信息披露规则体系,建立起以《证券法》为核心的,科学、统一、严谨的会计信息披露立法体系,现有法律法规冲突矛盾的地方要及时理顺,现有法律中难以实践操作的要予以纠正。
第二,发行制度放权于市场,让市场逐步选择真正具有价值的企业。当前设立科创版并试点注册制的改革正在如火如荼的进行,3月2日,科创板相关制度设计的正式稿落地。科创板的制度设计体现了注册制的精髓,即放宽上市条件限制,但加强信息披露、严惩财务造假,并加强对事中事后的监管。我们建议在试点的基础上,及时吸收试点的正反两方面经验,稳妥推动A股主板发行制度的注册制改革。
第三,建议以信息披露为中心的监管体系,从事前监管转变为事中事后监管,注重发挥自律组织和社会舆论监督力量。发行上市环节以信息披露的真实、及时、准确为核心,要重视风险揭示、内控机制等定性内容的披露,避免流于形式,有针对性地披露可能对公司有不利影响的风险因素,并进行实质分析。调动自律组织、行业协会和社会公众的监管积极性,让违规行为无处遁形。
第四,退市标准的重心从财务类转向交易类,监管退市流程。一方面财务指标较高频的交易类指标而言更容易受到上市公司的人为调整,指标设置不严谨容易滋生监管套利的空间,出现为“保壳”进行财务造假或股价操纵的情况;另一方面,财务指标是历史数据,仅代表公司过往业经营业绩表现,对于即将可能在科创板上市的科技企业而言,更应当关注公司未来发展的可能性。适当简化退市程序,避免僵而不退占用上市资源的情况。
第五,加大处罚力度,完善民事赔偿责任追究制度。公司因信息披露违法、欺诈上市、重大公众安全违法案件等情况触发强制退市,需要追究各方当事人的责任,赔偿投资者的损失。可以从以下几个方面入手:确定责任追究对象;明确大股东、管理人员、中介机构等的责任形式;合理调整举证责任的归属,消除投资者维权阻碍;完善民事赔偿责任追究机制,建立股东派生诉讼、集团诉讼、先行赔付等机制,为投资者提供更多可行的维权渠道,提高获赔效率;加强行政部门与司法部门协同办案的效率,针对新提出的“五大安全”领域的重大违法案件,尽快出台司法解释指导司法机关立案和审查。